・正電フリーシート

『正電フリーシート』は、
紙に炭素などを練り込んで作られた画期的な“電気を通すシート”です。

電磁波は‘電界'と‘磁界’とよばれる、電気と磁気の両方の性質を持つ時間、
変化と波のことです。‘電界’‘磁界’はそれぞれの性質から、
異なる身体への影響が懸念されています。

正電フリーシートを施工し、アースをすることで、
屋内配線から発生する電磁波(電界)の室内侵入を抑えます。
床壁内部に設置しますので、建物の美観を損なうことはありません。
これから何十年と住む住まいにおいて、このひと手間が大きな差となることでしょう。

【特長】
■体内に帯電された負荷を取り除きます
■アースと接続することで屋内配線から発生する室内の電磁波を抑制
■湿気に強く経年変化を起こさないので長期の使用可能
■シンプルな施工
■マイナスイオン効果

※詳しくはPDF資料をご覧いただくか、お気軽にお問い合わせ下さい。 

ダウンロード
⑤正電フリーシート.pdf
PDFファイル 2.1 MB

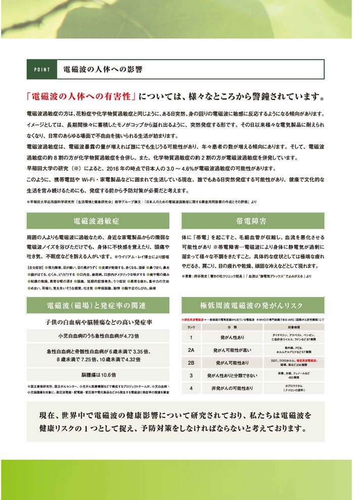
私たちは電磁波のある環境に暮らしています。
電気が増え続けている環境の中、健康リスクの一つとして捉えなければならないと考えています。

電磁波の健康影響については、疫学的にまだ明確になっていませんが、
長期にわたり微量の電磁波に曝露し続ける事で、様々な症状を引き起こす可能性があるとされています。

例として、下図はアメリカのウィリアム・レイ博士が提唱された電磁波過敏症の主な症状です。

【電磁波過敏症の主な症状】※電磁波過敏症を断定するものではありません
□視力障害、目が痛い、目がうずく
□皮膚が乾燥する、赤くなる、湿疹
□鼻づまり、鼻水、歯や頭の痛み
□顔がほてる、むくみ、ピリピリする
□口内炎、歯周病、メタリックな味がする
□粘膜の乾燥、異常な喉の渇き
□頭痛、短期的記憶喪失、うつ症状
□異常な疲れ、集中力の欠如、腕や足のしびれ、麻痺
□めまい、耳鳴り、気を失いそう、吐き気、呼吸困難、動悸

『正電フリーシート』は、紙に炭素などを練りこんでいる為、屋内配線から発生する電磁波の室内侵入を抑えます。

 

お客さまからいただいたご質問のQ&A

 

 

Q 施工する際は2階と1階の間に敷くことでいいのでしょうか?

 

A 基本的に配線されているもの全てから電磁波は発生しています。

 

   従いまして一階と二階の間には外から入線を受け一階と二階を分配されている事から

 

   一階と二階の間が一番危険で、尚かつ、線に一番近い位置で歩いているので、一番注意したい場所です。

 

 Q 正電フリーシートは、透湿性はありますか?

 

 A     正電フリーシートは透湿性は有りません。湿度調整シートでは有りません。

 

 Q   1階のコンセントからアースを取ることはできますか?

 

 A    コンセントジャックには、プラス極マイナス極が有ります。電流テスターで、電流反応の無い方がマイナス極となります。

 

        そちらに繋げは基本的にアース出来ます。但し、一部の施工箇所に限りです。(注意が必需)

 

        基本は電気施工会社様が、配線する際の基準としてD種設置基準を用いて頂きます様、お願い申し上げます。

 

 Q    31坪の家を建てる予定ですが、シートを施工する際の概算費用はわかりますか?

 

 A   一階と二階の床、壁立ち上げ1.1mの一般的な施工と考えた場合、50m×2本(1セット)

 

    

 Q   正電フリーシートは横幅は何mですか?  150m×???m

 A   正電フリーシートは、横幅11mです。

 Q   チャコペイントと正電フリーシートを併用する場合の施工方法のイメージが湧きません。両者の境目はどこで付けるのでしょうか?

 

  A  チャコペイントの効果は、調湿、消臭、抗菌、マイナスイオン、遠赤外線です。正電フリーシートの効果は、電磁波対策です。

 

     (今後の5G対策にも有効に成るかと思います。)

 

  図面があったら費用の概算を出していただけますか?

 

  A  概算費用は、材料費のみになります。(工事は工務店様にお問い合わせ頂きます様、お願い申し上げます。)

 

    正電フリーシートは、①大工工事で、約半日程度。

 

                ②電気工事でアース接続では、1~2時間程度です。

 

  シートのご提供はさせていただきますが、施工は発注工務店様でお願い致します。図面を頂ければシートのお料金は計算させて頂きま

  す。

 

 Q チャコペイントを介してアースを取ることは可能なのでしょうか?

 

 

 A チャコペイントは、電磁波抑制効果は紹介しておりますが、通電性能は弱いため、アースの意味が無いと思います。

 

   

   正電フリーシートは、アース効果を高めるため、通電性能を高くさせた製品です。(アーシング効果)

 

ダウンロード
正電フリーシート 施工マニュアル
正電フリーシート  施行マニュアル.pdf
PDFファイル 484.2 KB

☆☆☆☆☆☆☆☆☆☆☆☆☆☆☆☆☆☆☆☆☆☆☆☆☆☆☆☆☆☆☆☆☆☆☆☆